De mensen achter een goed verhaal
Toegankelijke informatie ontstaat niet vanzelf. Achter elke toegankelijke tekst, afbeelding of publicatie staan mensen die zich daar elke dag met kennis, aandacht en overtuiging voor inzetten. Zij zijn de hoofdrolspelers in dit goede verhaal: de medewerkers en vrijwilligers van Dedicon én de vele mensen buiten onze organisatie die samen toegankelijkheid mogelijk maken. Van specialisten die werken aan innovatie en productie, tot vrijwilligers die met hun stem, tijd en betrokkenheid het verschil maken. En van samenwerkingspartners in de uitgeefketen tot onderwijs- en bibliotheekprofessionals die toegankelijkheid in de praktijk brengen. Ieder vanuit zijn eigen rol, maar met een gedeelde overtuiging: informatie moet voor iedereen toegankelijk zijn. Samen vormen zij het netwerk dat ervoor zorgt dat mensen met een leesbeperking zelfstandig kunnen lezen, leren en deelnemen.
Team Dedicon
Bij Dedicon werken we elke dag aan onze missie: een maatschappij waarin het vanzelfsprekend is dat iedereen toegang heeft tot informatie, ongeacht hoe je ziet of leest. We geven informatie de vorm die nodig is wanneer lezen of zien niet vanzelfsprekend is, zodat mensen zelfstandig kunnen leven, leren en deelnemen aan de samenleving.
Onze manier van werken komt tot leven in drie kernwaarden die ons richting en energie geven (de toelichting per kernwaarde opent in een pop-up):
Praktisch slim
Dedicon heeft het vermogen om op een doeltreffende en efficiënte manier problemen op te lossen door gebruik te maken van slimme en realistische benaderingen. Dit betekent dat wij waarde hechten aan pragmatische oplossingen die werken in de (alledaagse) praktijk. Wij zijn continu op zoek naar mogelijkheden om onze kennis te vergroten en vaardigheden te verbeteren. Zo kunnen we met ons gezond verstand, ervaring en innovatieprocessen samen verbeteren en uitdagingen aanpakken.
Open en uitnodigend
Bij Dedicon voelen medewerkers, vrijwilligers, klanten, opdrachtgevers en andere stakeholders zich welkom en gehoord. Wij zijn benaderbaar en staan open voor nieuwe perspectieven. Wij openen onze deuren om ideeën en meningen uit te wisselen met elkaar en anderen. Onze expertise over toegankelijk publiceren delen wij actief met onze stakeholders. We zijn daarbij transparant en eerlijk in onze communicatie.
Samenwerkend
We werken als één team samen om invulling te geven aan onze missie en visie: wij dragen bij aan een toegankelijke samenleving, waarbij iedereen toegang heeft tot informatie. Dit betekent dat we elkaar met elkaar in gesprek zijn, open communiceren en kennis en vaardigheden delen om het beste resultaat te behalen. Zowel intern als met onze externe partners. We werken samen in een sfeer van vertrouwen, respect en collegialiteit, waarbij diverse perspectieven worden gewaardeerd.
Wie vormen Team Dedicon in 2025?
Productmanagers, didactische specialisten, voorlezers, reproductiemedewerkers, softwareontwikkelaars, applicatiebeheerders, stemcoaches, toegankelijkheidsmanagers en onze vrijwilligers. Met hen en nog vele anderen hebben we een ongekende groep experts op het gebied van toegankelijke informatie in huis: Team Dedicon.
De directie van Dedicon wordt gevormd door (op onderstaande afbeelding van links naar rechts) directeur-bestuurder Maarten Verboom en adjunct-directeur Inge de Mönnink. Samen met Arjan Denkers (Productie), Mariska Sturkenboom (Klant), Richard Schoonderwoerd (Projecten & IT) en Erik Horst (Finance & Control) vormen zij het Management Team van Dedicon.

In totaal bestond Team Dedicon op 31 december 2025 uit:
- 131 CAO-medewerkers (118 in Grave; 13 in Rijswijk); ca. 110 fte.
- 51 collega’s in de flexibele schil (zzp’ers, inhuurkrachten en uitzendkrachten, waarbij de laatste groep ook deels is ingezet voor de piekperiode of de productie van examens).
- 397 vrijwilligers (183 in Grave; 214 in Rijswijk).
In 2025 hebben we elf nieuwe medewerkers bij Dedicon mogen verwelkomen. Tien medewerkers hebben afscheid genomen van Dedicon, waaronder een aantal dat met pensioen ging.


Beschrijving aantallen cao-medewerkers en vrijwilligers
Aantallen cao-medewerkers en vrijwilligers in Grave en Rijswijk:
- Cao-medewerkers: 118 in Grave, 13 in Rijswijk
- Vrijwilligers: 183 in Grave, 214 in Rijswijk
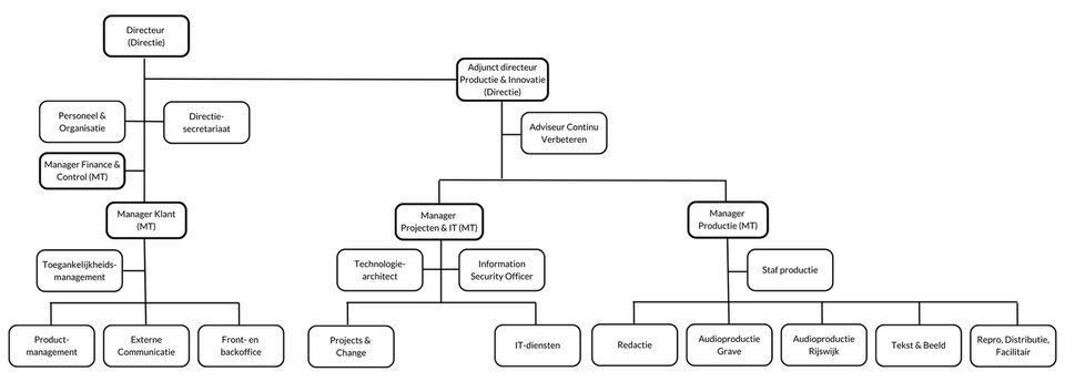
Organigram 31 december 2025


Beschrijving organigram
1. Directeur (Directie)
- Directiesecretariaat (stafafdeling)
- Personeel & Organisatie (stafafdeling)
- Manager Finance & Control (MT; stafafdeling)
2. Manager Klant (MT)
- Toegankelijkheidsmanagement (stafafdeling)
- Productmanagement
- Externe Communicatie
- Front- en backoffice
3. Adjunct-directeur Productie & Innovatie (Directie)
- Adviseur Continu Verbeteren (stafmedewerker)
4. Manager Projecten & IT (MT)
- Technologie-architect (staffunctie)
- Information Security Officer (staffunctie)
- Projects & Change
- IT-diensten
5. Manager Productie (MT)
- Staf productie (stafmedewerkers)
- Redactie
- Audioproductie Grave
- Audioproductie Rijswijk
- Tekst & Beeld
- Reproductie, Distributie, Facilitair
Statutenwijziging
Stichting Vrienden van Dedicon is in 2025 juridisch gefuseerd met Stichting Dedicon, waarbij Stichting Vrienden van Dedicon als verdwijnende partij is opgehouden te bestaan. Per 2026 gaan beide organisaties dus door als één entiteit. Als gevolg van deze fusie zijn de statuten van Stichting Dedicon aangepast. Een belangrijke wijziging is dat voor het aanstellen van nieuwe leden van de Raad van Toezicht voortaan geen voorafgaande goedkeuring meer noodzakelijk is door de minister van OCW. Hiermee is de governance vereenvoudigd en sluit de procedure beter aan bij de actuele bestuurlijke inrichting van Stichting Dedicon.
Governance Code Cultuur
Stichting Dedicon kent statutair een bestuurs-/toezichtstructuur volgens de richtlijnen van de Governance Code Cultuur. Raad van Toezicht en MT bewaken of Dedicon nog steeds volgens de acht principes van de Code handelt. De aanbevelingen om de Code worden zoveel mogelijk opgevolgd.
Het MT maakt daarnaast jaarlijks een risicoanalyse, waarbij de belangrijkste risico’s worden geïdentificeerd, geanalyseerd en maatregelen benoemd om de betreffende risico’s te mitigeren. Een externe accountant stelt jaarlijks een risicoanalyse op, op het betreffende werkgebied en zorgt het MT, en met name de manager Finance & Control, voor een interne controle op financieel gebied.
In het verslag van de Raad van Toezicht en de jaarrekening is meer te lezen over de (neven-)functies en belonings/vergoedingsbeleid voor de bestuurder en leden van de Raad van Toezicht.
Een lerende organisatie
De weg naar een toegankelijke wereld is nog lang niet af. Nieuwe technologieën, veranderende wetgeving en de uiteenlopende en veranderende behoeften van mensen met een leesbeperking vragen om voortdurende ontwikkeling. Daarom ziet Dedicon zichzelf als een lerende organisatie: een organisatie die blijft onderzoeken, experimenteren en reflecteren.
Het toepassen van de Lean-methodiek en het werken volgens de Lean-methode Obeya helpt Dedicon om werkprocessen inzichtelijker, efficiënter en beter beheersbaar te maken. Door samen te kijken naar doelen, voortgang en knelpunten ontstaat meer focus op wat daadwerkelijk waarde toevoegt voor onze klanten en eindgebruikers. In 2025 zijn er voor de overall organisatie en voor alle programmalijnen obeya’s en werken alle afdelingen met dag- of weekstarts.
Een ander belangrijk aandachtspunt in 2025 is de digitale beveiliging. Zorgvuldigheid in het kader van de AVG, ons werk met auteursrechtelijk materiaal en de afhankelijkheid van digitale systemen voor ons dagelijkse werk. Het belang van digitale veiligheid groeit. De medewerkers zijn daarom actief bewust gemaakt van IT-beveiliging zijn hierin getraind. Zo zorgen we ervoor dat innovatie en betrouwbaarheid hand in hand gaan. Ook het leren omgaan met de mogelijkheden (en beperkingen) van AI waren in 2025 onderwerpen in kennissessies, trainingen en inloopspreekuren; alles ter bevordering van de AI-geletterdheid van Dedicon-medewerkers. Tevens is er in 2025 een eigen AI-beleid opgesteld en gedeeld met alle medewerkers.
Samen bouwen aan een toekomstbestendige organisatie
Onze organisatie draait op mensen. In 2025 is daarom stevig geïnvesteerd in het verder versterken en toekomstbestendig maken van ons personeelsbestand. Op verschillende terreinen zijn belangrijke stappen gezet, gericht op ontwikkeling, betrokkenheid en een veilige en gezonde werkomgeving. (Er opent een pop-up venster):
- Strategische personeelsplanning
Strategische personeelsplanning
Medio 2025 is de eerste cyclus van strategische personeelsplanning (SPP) afgerond. Dit traject kende de nodige uitdagingen, maar heeft vooral waardevolle inzichten opgeleverd. SPP helpt ons om continu bewust bezig te zijn met de vraag welke kennis, vaardigheden en capaciteit we nu en in de toekomst nodig hebben. Door instroom, doorstroom en uitstroom hierop af te stemmen, kunnen we beter anticiperen op interne en externe ontwikkelingen. De evaluatie van deze eerste cyclus heeft geleid tot de keuze om de volgende SPP-cyclus in een versneld tempo te doorlopen, zodat we wendbaar blijven in een veranderende omgeving.
- Medewerkersonderzoek
Medewerkersonderzoek
Een belangrijke mijlpaal in 2025 was ook de uitvoering van het medewerkersonderzoek via Realise. In september is dit onderzoek binnen Dedicon uitgerold, met een indrukwekkend responspercentage van 89%. Die hoge betrokkenheid laat zien dat medewerkers zich gehoord voelen en graag meedenken over hun werk en werkomgeving. De resultaten van het onderzoek geven aan op welke punten de medewerkers Dedicon positief waarderen en waar verbetering mogelijk is. De nieuwe manier van meten en rapporteren biedt waardevolle handvatten om gerichter te werken aan aantrekkelijk werkgeverschap en werkgeluk, zowel op organisatie-, afdelings- als individueel niveau.
- Sociale veiligheid
Sociale veiligheid
Sociale veiligheid kreeg in 2025 nadrukkelijk aandacht. In een tijd waarin dit thema breed maatschappelijk wordt besproken, vindt Dedicon het essentieel dat iedereen zich veilig en gerespecteerd voelt op de werkvloer. Daarom hebben alle medewerkers deelgenomen aan workshops Sociale Veiligheid, verzorgd door de ArboUnie. Deze workshops boden ruimte voor bewustwording en dialoog en hebben hopelijk bijgedragen aan het verlagen van de drempel om situaties bespreekbaar te maken.
- Leiderschapsontwikkeling
Leiderschapsontwikkeling
Ook op het gebied van leiderschap is een belangrijke stap gezet. Op 25 november 2025 is het voltallig management gestart met een leiderschapsontwikkelingstraject via de Lean Consulting Group (LCG). Tijdens vier gezamenlijke trainingsdagen en vier coachingssessies werken leidinggevenden actief aan hun rol en effectiviteit. Thema’s als eigenaarschap en weekstarts staan centraal, met veel aandacht voor het stimuleren van verantwoordelijkheid en samenwerking binnen teams.
- Ziekteverzuim
Ziekteverzuim
Na een forse daling van het ziekteverzuim in 2024 was er in 2025 sprake van een lichte stijging, met name in het kortdurend verzuim. Het middellange en langdurige verzuim bleef nagenoeg gelijk. Naar aanleiding hiervan is opnieuw extra aandacht besteed aan de beschikbare instrumenten om het gesprek over verzuim tijdig en zorgvuldig te voeren. Het personeelsverloop bedroeg in 2025 7,6%. Ongeveer een derde hiervan betrof medewerkers die met pensioen zijn gegaan. In vergelijking met andere organisaties in de non-profit- en overheidssector, waar het verloop gemiddeld rond de 10% ligt, kan dit percentage als relatief laag worden beschouwd.
HR-afdeling
Voor HR zelf stond 2025 in het teken van groei en vernieuwing. Met de aanstelling van een Manager HR en een tijdelijke uitbreiding van uren voor HR-medewerkers en HR-adviseurs is zowel de capaciteit als de expertise van de afdeling vergroot. Deze versterking maakte het mogelijk om verdere stappen te zetten in professionalisering, efficiëntie en kwaliteit. Daarmee is de rol van HR binnen Dedicon zichtbaarder en impactvoller geworden en is een stevige basis gelegd om in 2026 op voort te bouwen.
Zo blijft Dedicon bouwen aan een organisatie waarin mensen centraal staan en waarin ruimte is voor ontwikkeling, betrokkenheid en samenwerking: de basis voor een goed verhaal, nu en in de toekomst.
Vrijwilligers
Onze vrijwilligers geven toegankelijkheid een menselijke stem. Met hun tijd, betrokkenheid en talent maken zij het mogelijk dat boeken, kranten en tijdschriften toegankelijk worden voor mensen voor wie lezen niet vanzelfsprekend is. Ze zijn onmisbaar in onze missie. Ze dragen bij aan kwaliteit, continuïteit en persoonlijke aandacht, en vormen daarmee een onmisbare schakel tussen technologie en mens. Samen met alle medewerkers van Dedicon zorgen zij ervoor dat het goede verhaal van toegankelijkheid elke dag opnieuw wordt verteld. Eind 2025 zijn er 397 vrijwilligers voor Dedicon aan de slag; 183 aangestuurd vanuit in Grave en 214 vanuit de studiolocatie in Rijswijk.
Vooral voor de locatie in Grave zijn in 2025 veel nieuwe vrijwilligers geworven. Dit heeft geresulteerd in 37 nieuwe voorlezers die zowel boeken, kranten en tijdschriften gaan voorlezen. Voor de locatie in Rijswijk, waar de meeste school- en studieboeken worden ingesproken, blijft een continue vraag naar voorlezers met een bèta-achtergrond. Want ook blinde en slechtziende leerlingen en studenten kiezen exact en willen daarin hun plek in de maatschappij verwerven!
Club Orange
Aniek, Carmen, Mireille, Ole, Timor en Hannahzijn zes enthousiaste ervaringsdeskundigen die Dedicon gevraagd en ongevraagd van advies voorzien als het gaat over onder andere toegankelijke leermiddelen. Ze komen geregeld bij elkaar, online of op een inspirerende locatie.
In 2025 waren we onder andere aanwezig bij de HAN in Nijmegen. We zijn daar gevraagd om mee te denken over digitale toegankelijkheid binnen de hogeschool. Daar kwamen tal van praktische tips uit naar voren die meteen een dag later ingezet konden worden door de docenten aan de hogeschool.

De ondernemingsraad van Dedicon
De Ondernemingsraad bestaat uit medewerkers uit diverse geledingen en van beide locaties van Dedicon.
Lees het verslag van de OR (er opent een pop-up venster), waarin wordt ingegaan op de adviezen en andere werkzaamheden die in 2025 zijn gedaan.

Van de ondernemingsraad
Nadat de OR in 2024 de handen nog vol had aan allerlei adviezen en instemmingen, voelde 2025 bijna ontspannen. Bijna dan, want een OR blijft natuurlijk nooit écht stilzitten. De instemmingen over de wijziging van de kilometervergoeding voor dienstreizen en de verhoging van het budget voor afdelingsuitjes waren positieve ontwikkelingen voor de medewerkers, dus hiermee instemmen was niet meer dan een formaliteit.
Hiernaast had de OR dus de handen vrij om te reflecteren en enkele adviezen en aanbevelingen uit het verleden te evalueren.
Zo was er bijvoorbeeld de regeling hybride werken. In 2024 was die definitief geworden met een aantal kanttekeningen van de OR. Hoe beviel de regeling een jaar later? De OR heeft op alle afdelingen navraag gedaan en de op- en aanmerkingen in kaart gebracht. Enkele thema’s werden hernieuwd onder de aandacht gebracht, zoals de bereikbaarheid van thuiswerkende collega’s, het maken van duidelijke afspraken en de behoefte aan flexibiliteit van de kantoorwerkers.
Ook de in 2024 vernieuwde hoofdstructuur was inmiddels een jaar actief. De OR was benieuwd of de beoogde effecten daarvan al merkbaar waren. We hebben kunnen concluderen dat dat inderdaad deels het geval is: de nieuwe structuur biedt meer mogelijkheden voor synergie tussen afdelingen. Onder de MT-leden wordt die, onder meer door het gebruik van Obeya, duidelijk gevoeld. Het blijft echter noodzakelijk om deze samenwerking ook te stimuleren op de afdelingen zelf, de raakvlakken bewust op te zoeken en te benoemen; een conclusie die door de uitkomsten van het medewerkersonderzoek nog eens bevestigd werd.
In september vond dit medewerkersonderzoek plaats, een belangrijk onderzoek voor Dedicon. De OR heeft hiervoor onderwerpen mogen aandragen en kon naar aanleiding van de uitkomsten aandachtspunten benoemen om de voorgenomen besluiten in de toekomst aan te staven.
De OR bestond gedurende 2025 uit 5 tot 6 leden. Paul Rambags was voorzitter tot december, daarna droeg hij het voorzitterschap over aan Ewaut van Snippenburg, die in het voorjaar tot de OR toetrad. Aansluitend nam Paul de rol van secretaris over van Leonoor Soet, die in december afscheid nam van Dedicon en daarmee ook van de OR. De overige OR-leden zijn: Tijnie Jansen, Nienke Zoomer en Merel Zeeman. We hopen de twee vrije zetels in 2026 ook weer te vullen met enthousiaste nieuwe leden.
En zo gaan we het nieuwe jaar in, met een tevreden gevoel over onze bijdrage aan de besluitvoering in 2025 en vol inspiratie om in 2026 weer positief en pro-actief mee te denken over de koers die Dedicon zal varen.
OR Dedicon
Dedicon’s Raad van Toezicht
De Raad van Toezicht van Dedicon werd in 2025 gevormd door (van links naar rechts op de foto) Meta Neeleman, Marianne Kallen-Morren (voorzitter), Wim Ludeke, Yvonne van Eck en Menno Schaap
Lees het verslag van de Raad van Toezicht (er opent een pop-up venster).

Verslag van de Raad van Toezicht
Inleiding
De Raad van Toezicht heeft kennis genomen van het verslag van de Stichting Dedicon over het boekjaar 2025 en heeft de jaarrekening 2025 overeenkomstig artikel 8 (lid 6) van de statuten van de Stichting Dedicon goedgekeurd.
Toezicht
De Raad van Toezicht heeft tot taak om toezicht uit te oefenen op een rechtmatige, doelmatige en controleerbare besteding van publieke middelen, adviseert de directie en ondersteunt waar nodig bij het leggen en onderhouden van externe contacten. Ook is de Raad van Toezicht belast met het toezicht op de algemene gang van zaken van de Stichting. Tevens houdt hij toezicht op het door de directie gevoerde beheer en beleid en de overige taken en bevoegdheden, die hem bij de statuten zijn toegekend. De Raad van Toezicht onderschrijft en functioneert conform de richtlijnen van de Governance Code Cultuur.
Relatie met de bestuurder
De relatie tussen de bestuurder en de Raad van Toezicht is goed. De verhouding tot elkaar is open. Tegelijkertijd zijn we in staat om de juiste verhouding tot elkaar te hanteren, gelet op de gescheiden verantwoordelijkheden en bevoegdheden.
Overleg ondernemingsraad
Het artikel 24 lid 1-overleg met de ondernemingsraad vond plaats op 30 oktober 2025. De voorzitter van de Raad van Toezicht was daarbij aanwezig. Centraal in deze vergadering stond het medewerkersonderzoek. Daarnaast kwamen ook de strategie en de veranderingen in de organisatiestructuur aan de orde. In 2025 spraken de Raad van Toezicht en de OR elkaar twee keer. In die bijeenkomsten was, naast het medewerkersonderzoek, met name communicatie het onderwerp van gesprek. Daarnaast sloten leden van de Raad van Toezicht ook zoveel mogelijk aan bij de plenaire bijeenkomsten van Dedicon.
Samenstelling Raad van Toezicht
De Raad van Toezicht bestaat uit maximaal vijf leden die voor een periode van vier jaar worden benoemd en vervolgens voor een volgende zittingstermijn van vier jaar kunnen worden herbenoemd. Bij gemotiveerd besluit kan hiervan worden afgeweken.
In 2025 was de Raad als volgt samengesteld:
Voorzitter M.N. (Marianne) Kallen-Morren, Eerste benoeming: september 2015
W. (Wim) Ludeke, Eerste benoeming: januari 2017
M. (Menno) Schaap, Eerste benoeming: september 2020
Y. (Yvonne) van Eck, Eerste benoeming: september 2024
M. (Meta) Neeleman, Eerste benoeming: september 2024
De leden van de Raad van Toezicht ontvangen voor hun werkzaamheden jaarlijks een vergoeding. Deze is terug te vinden in de jaarrekening van dit jaarverslag.
Nevenactiviteiten
Marianne Kallen-Morren
Voorzitter Raad van Commissarissen Flint
Voorzitter Raad van Toezicht MooiSticht
Secretaris Raad van Toezicht Fulcotheater
Voorzitter Raad van Toezicht TNE
Wim Ludeke
Voorzitter bestuur Stichting Vitesse Betrokken
Bestuurslid Johan Cruyff Foundation
Voorzitter Raad van Commissarissen Sportservice Ede
Voorzitter Stichting Inclusief Midden Gelderland
Bestuurslid stichting European Transplant Games 2026
Menno Schaap
Managing Director/ Eigenaar Ariadnah Solutions B.V.
Yvonne van Eck
Lid raad van toezicht Regionale Omroep Rijnmond
Lid van Raad van Commissarissen 3B Wonen
Lid van Raad van Bestuur van Pontos NV
Zelfstandig juridisch adviseur/bedrijfsjurist op interim basis onder de naam A Posteriori
Meta Neeleman
Directeur-bestuurder Stichting Oogfonds Nederland
Commissies
De Raad van Toezicht kent een remuneratiecommissie en een auditcommissie.
Evaluatie Raad van Toezicht
De Raad van Toezicht is op 14 oktober 2025 bijeen geweest en heeft, terugkijkend op het afgelopen jaar en kijkend naar de komende periode, afgesproken de Raad van Toezicht extern te laten bijstaan bij de zelfevaluatie. Zo wil hij, voortbouwend op de ervaringen van het afgelopen jaar, zijn rol als toezichthouder zorgvuldig vervullen, conform de wettelijke taken en de richtlijnen van de Governance Code Cultuur.
Activiteiten van de Raad van Toezicht samengevat
In 2025 kwam de Raad van Toezicht vier maal bijeen. Daarnaast is de Auditcommissie meerdere malen bijeen geweest om te praten over de financiële positie van Dedicon. Ook de Remuneratiecommissie heeft met de bestuurder weer het jaarlijkse functionerings- en beoordelingsgesprek gevoerd.
De Raad van Toezicht heeft in 2025 invulling gegeven aan de wettelijke taken, financieel toezicht en de werkgeversfunctie. Een andere rol is het zijn van klankbord voor de bestuurder. Veel aandacht is besteed aan de wijziging van de statuten van Dedicon. Deze zijn in lijn gebracht met de Wet Toezicht Bestuur Rechtspersonen en de richtlijnen van de Governance Code Cultuur. De Raad van Toezicht heeft mede op basis van een good governance afgesproken de komende zelfevaluatie extern te laten begeleiden. De uitkomsten daarvan vormen dan mede input voor de vervanging van twee leden van de Raad van Toezicht in 2026.
De Raad van Toezicht heeft gezien dat er in 2025 weer hard is gewerkt aan de implementatie van de nieuwe strategie en alle nieuwe technologische ontwikkelingen. Dat heeft impact op de processen, maar ook op de medewerkers. Dat vraagt energie, creativiteit en flexibiliteit van de hele organisatie. De Raad van Toezicht ziet dat communicatie cruciaal is om goed betrokken te blijven.
Nu de wetgeving voor de toegankelijkheid van producten en diensten in 2025 van kracht is geworden, zien we dat Dedicon steeds vaker als kennisorganisatie de vraag krijgt om hun kennis en ervaring te delen met organisaties, zoals uitgevers, die ondersteuning zoeken bij hun toegankelijkheidsvraagstukken. Zo geeft Dedicon invulling aan haar visie en missie: het bevorderen van toegankelijkheid. Een goed verhaal, maar het is nog niet af. In 2026 worden er nieuwe hoofdstukken aan toegevoegd. Ook de Raad van Toezicht zal hier graag weer zijn bijdrage aan leveren.
Baarn, januari 2026
Marianne Kallen-Morren, voorzitter Raad van Toezicht
Een goed verhaal schrijf je samen
In een wereld die voortdurend verandert, werkt Dedicon nooit alleen. Toegankelijke informatie ontstaat in samenwerking met anderen: organisaties die ieder vanuit hun eigen rol bijdragen aan een inclusieve samenleving. Door actief samen te werken, versterken we elkaar en vergroten we samen de impact op het gebied van toegankelijke tekst en beeld.
In 2025 konden we weer rekenen op het vertrouwen van de Koninklijke Bibliotheek en het Ministerie van Onderwijs, Cultuur en Wetenschap om informatie toegankelijk te maken. Daarvoor vormt Dedicon samen met Bibliotheekservice Passend Lezen en de CBB de keten Aangepast Lezen, waarin we ervoor zorgen dat mensen met een leesbeperking zelfstandig kunnen lezen. Met de onderwijsinstellingen van Koninklijke Visio en Bartiméus werken samen, zodat we hoogwaardige, toegankelijke lesmaterialen voor leerlingen en studenten met een visuele beperking kunnen produceren.
Daarnaast zetten we ons, samen met onder andere de Mediafederatie, de GAU en MEVW, in voor publicaties die al bij de bron toegankelijk zijn. Vanuit de toegankelijkheidswetgeving die sinds 28 juni 2025 in werking is, hebben we onze expertise gedeeld met de toezichthouder, het Commissariaat voor de Media, en hebben met hen en de uitgevers de randvoorwaarden voor het toezicht op de toegankelijkheidswet vormgegeven. Ook de ‘Rondetafel toegankelijk publiceren aan de bron’ geeft maar weer eens aan dat het belang van toegankelijkheid van informatie wordt onderstreept door veel partijen. Belangenverenigingen, uitgevers, overheid, bibliotheken, cluster 1-onderwijs en Dedicon zijn in 2025 weer bij elkaar gekomen om hier verdere en duurzame stappen in te zetten.
Vanuit onze expertise is Dedicon bovendien een actieve partner in nationale en internationale netwerken en projecten. We dragen bij aan samenwerkingsverbanden zoals het DAISY Consortium, het Nordic IT and Production Forum, het Accessible Books Consortium en de Braille Autoriteit. En participeren we in toonaangevende Europese projecten als APACE en Tacticos. In 2025 organiseerden we samen met Koninklijke Visio, Bartiméus, Bibliotheekservice Passend Lezen en de CBB de internationale Tactile Reading & Graphics Conference, een internationaal event waar kennis, praktijk en innovatie samenkwamen.
Ook de samenwerking met belangenorganisaties en kennispartners blijft van grote waarde. Door het gesprek te voeren met onder meer de Vereniging Onbeperkt Lezen, de Oogvereniging, Oudervereniging Balans en Ieder(in), houden we scherp zicht op wat toegankelijkheid in de praktijk betekent. Daarnaast werken we samen met partijen als ECIO, Stichting Accessibility, Cito, DUO, Expertisecentrum Nederlands, Luisterpunt, inct,nl, ESRI en het Kadaster, DUO, CvTE, Cito en vele anderen.
Al deze samenwerkingen onderstrepen één overtuiging: het goede verhaal van toegankelijkheid schrijf je nooit alleen.